|
openjij
Framework for the Ising model and QUBO.
|
Namespaces | |
| namespace | _version |
| namespace | algorithm |
| namespace | graph |
| namespace | model |
| namespace | result |
| namespace | sampler |
| namespace | system |
| namespace | updater |
| namespace | utility |
| namespace | utils |
| namespace | variable_type |
Typedefs | |
| using | FloatType = double |
| Note: | |
| using | RandomEngine = utility::Xorshift |
Functions | |
| void | declare_Graph (py::module &m) |
| template<typename FloatType > | |
| void | declare_Dense (py::module &m, const std::string &suffix) |
| template<typename FloatType > | |
| void | declare_Sparse (py::module &m, const std::string &suffix) |
| template<typename FloatType > | |
| void | declare_CSRSparse (py::module &m, const std::string &suffix) |
| template<typename FloatType > | |
| void | declare_Polynomial (py::module &m, const std::string &suffix) |
| void | declare_Dir (py::module &m) |
| template<typename FloatType > | |
| void | declare_Square (py::module &m, const std::string &suffix) |
| void | declare_ChimeraDir (py::module &m) |
| template<typename FloatType > | |
| void | declare_Chimera (py::module &m, const std::string &suffix) |
| template<typename GraphType > | |
| void | declare_ClassicalIsing (py::module &m, const std::string >ype_str) |
| template<typename GraphType > | |
| void | declare_ClassicalIsingPolynomial (py::module &m, const std::string >ype_str) |
| template<typename GraphType > | |
| void | declare_KLocalPolynomial (py::module &m, const std::string >ype_str) |
| template<typename GraphType > | |
| void | declare_TransverseIsing (py::module &m, const std::string >ype_str) |
| template<typename GraphType > | |
| void | declare_ContinuousTimeIsing (py::module &m, const std::string >ype_str) |
| template<template< typename > class Updater, typename System , typename RandomNumberEngine > | |
| void | declare_Algorithm_run (py::module &m, const std::string &updater_str) |
| template<typename SystemType > | |
| std::string | repr_impl (const utility::UpdaterParameter< SystemType > &) |
| template<> | |
| std::string | repr_impl (const utility::UpdaterParameter< system::classical_system > &obj) |
| template<> | |
| std::string | repr_impl (const utility::UpdaterParameter< system::classical_constraint_system > &obj) |
| template<> | |
| std::string | repr_impl (const utility::UpdaterParameter< system::transverse_field_system > &obj) |
| void | declare_ClassicalUpdaterParameter (py::module &m) |
| void | declare_ClassicalConstraintUpdaterParameter (py::module &m) |
| void | declare_TransverseFieldUpdaterParameter (py::module &m) |
| template<typename SystemType > | |
| void | declare_Schedule (py::module &m, const std::string &systemtype_str) |
| template<typename System > | |
| void | declare_get_solution (py::module &m) |
| template<typename FloatType > | |
| void | declare_BinaryPolynomialModel (py::module &m) |
| template<typename FloatType > | |
| void | declare_IsingPolynomialModel (py::module &m) |
| void | declare_IntegerQuadraticModel (py::module &m) |
| void | declare_IntegerPolynomialModel (py::module &m) |
| void | declare_IntegerSAResult (py::module &m) |
| void | declare_SampleByIntegerSA (py::module &m) |
| template<class ModelType > | |
| void | declare_SASampler (py::module &m, const std::string &post_name="") |
| void | declare_UpdateMethod (py::module &m) |
| void | declare_RandomNumberEngine (py::module &m) |
| void | declare_TemperatureSchedule (py::module &m) |
Variables | |
| __path__ = extend_path(__path__, __name__) | |
| list | __all__ |
| using openjij::FloatType = typedef double |
Note:
By default, cxxjij (python implementation of openjij) is installed following the configuration listed below. If you want to use cxxjij with non-default settings (e.g. using mersenne twister, calculating with long double precision, etc), please change the following configuration and recompile with the command:
$ python setup.py clean && python setup.py install
| using openjij::RandomEngine = typedef utility::Xorshift |
|
inline |
| void openjij::declare_BinaryPolynomialModel | ( | py::module & | m | ) |
References declare_BinaryPolynomialModel().
Referenced by declare_BinaryPolynomialModel().


|
inline |
References openjij::graph::Chimera< FloatType >::h(), openjij::graph::Chimera< FloatType >::J(), and openjij::graph::json_parse().

|
inline |
References openjij::graph::IN_0or4, openjij::graph::IN_1or5, openjij::graph::IN_2or6, openjij::graph::IN_3or7, openjij::graph::MINUS_C, openjij::graph::MINUS_R, openjij::graph::PLUS_C, and openjij::graph::PLUS_R.
Referenced by PYBIND11_MODULE().

|
inline |
References declare_ClassicalConstraintUpdaterParameter(), and repr_impl().
Referenced by declare_ClassicalConstraintUpdaterParameter(), and PYBIND11_MODULE().


|
inline |
|
inline |
|
inline |
References declare_ClassicalUpdaterParameter(), and repr_impl().
Referenced by declare_ClassicalUpdaterParameter(), and PYBIND11_MODULE().


|
inline |
|
inline |
References openjij::graph::CSRSparse< FloatType >::calc_energy().

|
inline |
References openjij::graph::Dense< FloatType >::calc_energy(), openjij::graph::Dense< FloatType >::h(), openjij::graph::Dense< FloatType >::J(), and openjij::graph::json_parse().

|
inline |
References openjij::graph::MINUS_C, openjij::graph::MINUS_R, openjij::graph::PLUS_C, and openjij::graph::PLUS_R.
Referenced by PYBIND11_MODULE().

|
inline |
References declare_get_solution().
Referenced by declare_get_solution(), and PYBIND11_MODULE().


|
inline |
References openjij::graph::Graph::gen_binary(), openjij::graph::Graph::gen_spin(), and openjij::graph::Graph::size().
Referenced by PYBIND11_MODULE().


| void openjij::declare_IntegerPolynomialModel | ( | py::module & | m | ) |
References declare_IntegerPolynomialModel().
Referenced by declare_IntegerPolynomialModel(), and PYBIND11_MODULE().


| void openjij::declare_IntegerQuadraticModel | ( | py::module & | m | ) |
References declare_IntegerQuadraticModel().
Referenced by declare_IntegerQuadraticModel(), and PYBIND11_MODULE().


| void openjij::declare_IntegerSAResult | ( | py::module & | m | ) |
References declare_IntegerSAResult().
Referenced by declare_IntegerSAResult(), and PYBIND11_MODULE().


| void openjij::declare_IsingPolynomialModel | ( | py::module & | m | ) |
References declare_IsingPolynomialModel().
Referenced by declare_IsingPolynomialModel().


|
inline |
|
inline |
| void openjij::declare_RandomNumberEngine | ( | py::module & | m | ) |
References declare_RandomNumberEngine().
Referenced by declare_RandomNumberEngine(), and PYBIND11_MODULE().


| void openjij::declare_SampleByIntegerSA | ( | py::module & | m | ) |
References declare_SampleByIntegerSA().
Referenced by declare_SampleByIntegerSA(), and PYBIND11_MODULE().


| void openjij::declare_SASampler | ( | py::module & | m, |
| const std::string & | post_name = "" |
||
| ) |
References declare_SASampler().
Referenced by declare_SASampler().


|
inline |
References declare_Schedule(), openjij::utility::Schedule< SystemType >::one_mc_step, repr_impl(), and openjij::utility::Schedule< SystemType >::updater_parameter.
Referenced by declare_Schedule().


|
inline |
References openjij::graph::Sparse< FloatType >::calc_energy(), openjij::graph::Sparse< FloatType >::h(), openjij::graph::Sparse< FloatType >::J(), and openjij::graph::json_parse().

|
inline |
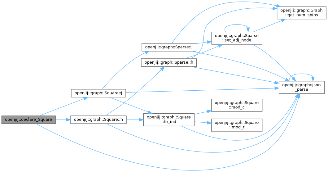
References openjij::graph::Square< FloatType >::h(), openjij::graph::Square< FloatType >::J(), and openjij::graph::json_parse().

| void openjij::declare_TemperatureSchedule | ( | py::module & | m | ) |
References declare_TemperatureSchedule().
Referenced by declare_TemperatureSchedule(), and PYBIND11_MODULE().


|
inline |
References declare_TransverseFieldUpdaterParameter(), and repr_impl().
Referenced by declare_TransverseFieldUpdaterParameter(), and PYBIND11_MODULE().


|
inline |
| void openjij::declare_UpdateMethod | ( | py::module & | m | ) |
References declare_UpdateMethod().
Referenced by declare_UpdateMethod(), and PYBIND11_MODULE().


|
inline |
|
inline |
|
inline |
|
inline |
References repr_impl().
Referenced by declare_ClassicalConstraintUpdaterParameter(), declare_ClassicalUpdaterParameter(), declare_Schedule(), declare_TransverseFieldUpdaterParameter(), repr_impl(), repr_impl(), repr_impl(), and repr_impl().


|
private |
|
private |